根据《事业单位公开招聘人员暂行规定》《四川省事业单位公开招聘工作人员实施办法》《成都市事业单位公开招聘工作人员办法》等规定,彭州市卫生健康局所属事业单位面向社会公开考试招聘事业单位工作人员,现将有关事项公告如下:
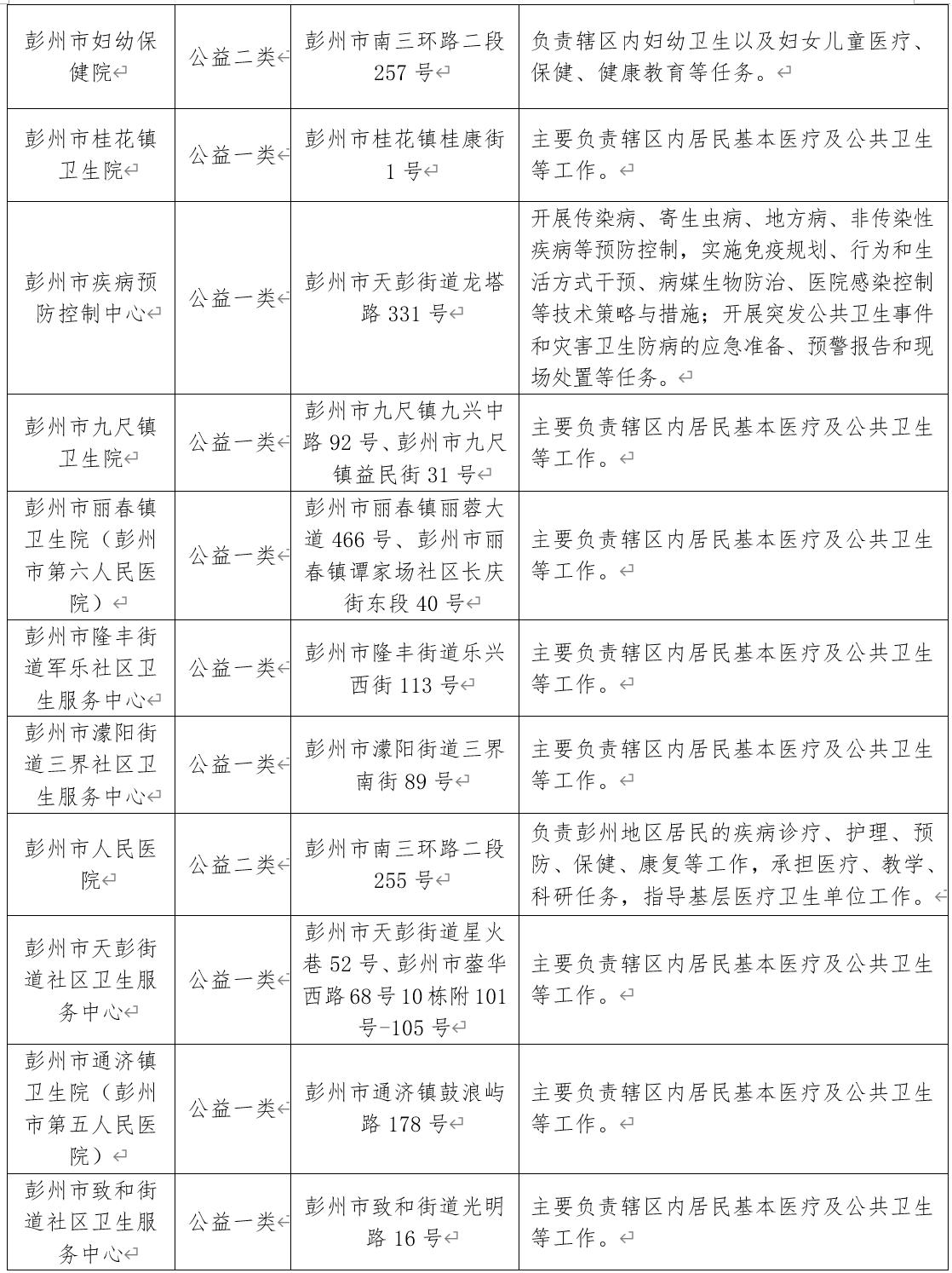
一、招聘单位基本情况



二、招聘对象及报考条件
(一)招聘对象
面向全国招聘2026年7月31日前取得国民教育相应学历和学位,并完全符合《成都市彭州市卫生健康局所属事业单位2026年公开招聘工作人员岗位和条件要求一览表》(以下简称《岗位和条件要求一览表》)相关岗位条件要求和本公告其他要求的人员。
(二)报考条件
1.具有中华人民共和国国籍;
2.遵守宪法和法律,拥护中国共产党领导和社会主义制度;
3.具有良好的政治素质和道德品行;
4.具有正常履行职责的身体条件和心理素质;
5.具有符合岗位要求的文化程度和工作能力;
6.符合法律法规及相关政策规定及招聘岗位要求的其他资格条件。
(三)凡有下列情形之一的,不得报名:
1.曾受过各类刑事处罚的人员;
2.曾被开除公职的人员;
3.曾被开除中国共产党党籍的人员;
4.被依法列为失信联合惩戒对象的人员,最高人民法院公布的失信被执行人,国家有关部委联合签署备忘录明确的失信情形人员;
5.尚未解除党纪、政务处分或正接受纪律审查、监察调查的人员;
6.按照《事业单位人事管理回避规定》《事业单位公开招聘人员暂行规定》《四川省事业单位公开招聘工作人员实施办法》等相关规定应当回避的人员;
7.试用期内的机关事业单位工作人员;未满机关最低服务年限5年(含试用期)的新录用公务员(含参照《公务员法》管理人员);处于国家和我省政策规定最低服务期内的事业单位工作人员;
8.现役军人;
9.法律法规政策规定不得聘用为事业单位工作人员的其他情形人员。
三、招聘名额
共计招聘29名。
具体岗位和条件见《岗位和条件要求一览表》。有关报考政策规定、报名网络技术等事宜详见《报考指南》。报考者对《岗位和条件要求一览表》中有关岗位的专业、学历、学位、工作经历等资格条件有疑问时,可直接致电招聘单位咨询。
四、报名
本次招聘采取网络报名方式。报名时间为2026年5月6日09∶00至5月11日17∶00。报名网站为成都人事考试网。
报名按以下程序进行:
(一)报名注册。应聘人员须按网络提示进行注册,填写个人基本信息并上传照片(已经注册的可直接登录报名)。电子照片须为本人近期免冠正面证件照,格式为jpg,像素为102(宽)×126(高),大小在20KB至160KB之间。报考人员可下载并使用自动审核程序处理后上传照片,系统会自动审核照片。不按规定上传照片者,将无法通过系统审核和缴纳报名费。上传照片与本人不符的,将不能参加本次考试。
(二)填报信息。上传照片审查合格的应聘人员,在网上选择应聘岗位后应如实、准确填写《应聘资格审查表》的各项内容并认真核对,确认无误后提交。如因填写错误、不完整、不准确造成最终资格审查不通过的,由此产生的后果由应聘人员自行承担。
(三)资格审查。本次公招报名,不进行网上资格审查,报考者最终是否符合所报岗位条件要求,由招考主管部门负责的面试原件校验、考察中的复核和审核聘用确认的结果最终确定。
(四)确认缴费。应聘人员应在2026年5月6日09∶00至5月12日17∶00按网络提示缴纳笔试考务费。根据四川省发展和改革委员会、四川省财政厅《关于重新公布人力资源保障部门行政事业性收费的通知》(川发改价格规〔2023〕473号)文件规定,笔试每科收费50元。缴费成功后将不能再更改报名信息,除岗位取消情况外概不办理退费手续。逾期未缴费者,视为自动放弃。
符合申请办理减免考务费用的应聘人员,在2026年5月6日09∶00至5月14日17∶00(工作日每日9:00-17:00)到成都市人事考试中心,按照附件《报考指南》要求进行办理,未在规定时间内办理减免手续的,视为自动放弃考务费减免。
(五)岗位调整
确认缴费人数与招聘名额之比达到3:1方可开考。在报名缴费工作结束后,对达不到开考比例的岗位,由招考主管部门根据报名情况相应缩减或取消该招聘岗位招聘计划,并于2026年5月14日17:00前在成都人事考试网公告。取消岗位的,所缴费用按照原支付路径退回。
(六)打印报名表、准考证
完成确认缴费(含减免费用)的应聘人员,请于2026年5月19日至5月22日登录报名网站打印本人准考证(使用A4纸打印,黑白、彩色均可,保证字迹、照片清晰)、《应聘资格审查表》二份(供面试资格审查时使用),并在考试当天持本人准考证和有效身份证件,到指定的考点参加考试。过期身份证和身份证复印件不得作为参加考试证件。无准考证不准进入考场。
(七)提醒
应聘人员按照公布的招聘岗位、应聘资格条件及要求报名。每位应聘人员限报本公告内招聘单位中的一个招聘岗位。
资格审查工作由招聘单位及其主管部门负责,贯穿招聘全过程。网络报名、资格初审、资格复审等单个招聘环节审查通过不代表应聘人员最终资格审查合格。在任何时候、任何环节发现应聘人员有不符合报考资格条件、弄虚作假、违反回避制度等,将取消考试(聘用)资格,所产生的后果由应聘人员本人承担。
五、考试
考试分为笔试和面试。考试总成绩按满分100分计算(保留小数点后两位),笔试、面试在考试总成绩中的占比如下:
考试总成绩=笔试总成绩×50%+面试成绩×50%。
(一)笔试
1.笔试科目
非卫生专业技术岗位公共科目笔试为《公共基础知识》和《综合能力测试》两科,每科卷面满分100分。
卫生专业技术岗位公共笔试科目为《卫生公共基础》(不含中医),卷面满分100分。
非卫生专业技术岗位笔试总成绩按以下原则计算:
笔试总成绩=(《公共基础知识》×50%+《综合能力测试》×50%)+政策性加分
卫生专业技术岗位笔试总成绩按以下原则计算:
笔试总成绩=《卫生公共基础》(不含中医)+政策性加分
2.考试大纲
(1)公共科目笔试《公共基础知识》和《综合能力测试》的考试内容详见2024年2月8日发布的《四川省事业单位公开招聘工作人员〈综合知识〉笔试考试大纲》。
(2)《卫生公共基础》(不含中医)的考试内容详见2014年4月22日印发的《四川省省属卫生事业单位卫生专业技术岗位人员公共科目笔试大纲(试行)》。
(3)请登录四川省人力资源和社会保障厅官网“人事考试”专栏“政策法规”条目查阅或下载考试大纲。
3.笔试时间和地点
笔试时间:2026年5月23日。各科具体笔试时间及地点详见本人准考证。
4.笔试原始成绩查询
公共科目笔试原始成绩于2026年6月15日在报名网站公布。对缺考、零分等特殊情况有疑问的,可于6月16日登录报名网站申请核查,逾期不再受理,核查结果于6月17日在该网站公布。
此次笔试设置笔试总成绩合格分数线。合格分数线为此次参加成都市事业单位公招考试相同科目所有参考人员有效笔试成绩按比例计算后的平均分*80%(保留小数点后两位,四舍五入)。应聘人员笔试总成绩(含政策性加分)低于合格分数线的不能进入下一环节。笔试成绩平均分将于2026年6月17日左右在成都人事考试网公布。
5.政策性加分
符合加分条件的应聘人员,应于2026年6月16日—6月18日在工作时间(09:00-12:00;13:00-17:00)将以下材料交彭州市人力资源产业园一楼大厅6号窗口(地址:彭州市天府中路259号,联系电话028-83886260),以便审查。
具体加分条件、提交资料详见附件《报考指南》。
6.公布面试入围人员名单
按照确定的面试人员比例和有关规定,由高分到低分依次确定面试入围人员名单,最后一名面试入围人员的笔试总成绩如出现并列者,同时参加面试,面试入围人员达不到规定比例的,以实际入围人数参加面试,笔试有违规违纪情况或有缺考、零分科目的人员,不得进入面试环节。面试入围人员笔试总成绩及岗位排名由彭州市人力资源和社会保障局于2026年6月26日前在彭州市人民政府门户网站公布。
(二)资格复审
资格复审由招考主管部门和招聘单位负责进行。
对面试入围人员进行资格复审。面试资格复审具体时间、地点随面试入围人员名单一并公布,不再另行通知,请应聘人员注意查阅。
应聘人员应在规定时间内到指定地点进行资格复审。资格复审相关手续见附件《报考指南》。未在规定时限内参加面试资格复审的,视为报考者自动放弃面试资格。
资格复审不合格或报考者自动放弃出现的缺额,在报考同一岗位的报考者中,按笔试总成绩由高到低的顺序依次确定递补人员,递补1次,在彭州市人民政府门户网站公布。递补人员由招考主管部门根据应聘人员在《应聘资格审查表》上所留联系电话直接通知其在规定的时间、地点进行资格审查。
温馨提示:考生应注意保持通信畅通。因考生提供的通信方式有误、未接听电话等无法联系的,视为自动放弃递补资格。
通过面试资格复审的面试人员,由彭州市人力资源和社会保障局发给面试通知书。
(三)面试
经资格复审合格的应聘人员,凭面试通知书、本人有效身份证件参加面试。面试的时间及地点详见面试通知书。
面试成绩满分为100分(保留小数点后两位),合格分数线为70分,面试成绩低于该分数线,不得进入公招下一环节。
面试当天,未在规定时间到面试考场候考视为放弃面试资格,开展面试后查实报考者不符合报考资格条件的,由此出现的缺额不再递补面试人选;如因资格复审不合格或缺考造成实际参加面试人数与招聘人数之比低于规定的面试入围比例时,面试正常进行。
应聘人员的面试成绩当场公布并由本人签字确认。
(四)公布体检人员名单
面试工作结束后,由彭州市人力资源和社会保障局于面试后3个工作日内在成都人事考试网公布面试人员的考试总成绩(含笔试成绩、加分、面试成绩、总成绩及排名),并按照从高到低的顺序确定进入体检环节的人员。
六、体检、考察及公示
(一)体检
各招聘岗位按考试总成绩由高到低的顺序,等额确定体检人员。考试总成绩相同的,政策规定同等条件下优先的人员确定为体检人选,其他应聘人员依次按学历层次、面试成绩、公共科目笔试成绩从高到低确定体检人员;若以上要素均相同,则加试面试,以加试成绩高者优先。
体检在指定的二级甲等及以上综合性医院进行。体检人员名单及体检时间、集合地点随面试人员考试总成绩公布。
体检的项目和标准参照人力资源社会保障部、国家卫生计生委、国家公务员局《关于修订<公务员录用体检通用标准(试行)>及<公务员录用体检操作手册(试行)>有关内容的通知》(人社部发〔2016〕140号)《中共中央组织部办公厅 国家卫生健康委办公厅关于调整公务员录用体检有关项目检查标准的通知》有关要求执行。其中,乙肝检测项目按国家人社部、教育部和卫生部《关于进一步规范入学和就业体检项目维护乙肝表面抗原携带者入学和就业权利的通知》的要求执行。国家出台新的体检规定的,按新规定执行。
根据血液中心工作人员相关要求,成都市血液中心第八采血队(彭州)招聘岗位人员身心健康需符合《血站质量管理规范》,按照《血站关键岗位工作人员资质要求》:传染病病人和经血传播疾病病原体携带者,不得从事采血、血液成分制备、供血等业务工作。体检时将增加相关体检项目。
除按规定应当场或当天复检并确认体检结果的项目外,招聘单位或体检人员对体检结果有疑问的,可在接到体检结果通知之日起7日内提出复检申请。复检只进行1次,由彭州市人力资源和社会保障局指定到不低于原体检医院等级的其他综合性医院进行。体检结论以复检结论为准。
体检中出现的缺额,按照体检人员的确定规则依次等额递补体检人员。如该岗位所有参加面试的人员体检均不合格或无人可递补,不再递补。
(二)考察
体检合格者,进入考察环节。考察由主管部门会同招聘单位参照《公务员录用考察办法(试行)》组织开展,由2名以上正式工作人员组成考察组,对拟聘人员政治思想素质、遵纪守法、道德品质、个人诚信、能力素质、学习和工作表现、廉洁自律以及是否需要回避等方面的情况进行全面考察。
考察组应按照《干部人事档案工作条例》有关规定查阅考生的人事档案(学籍档案),查询个人诚信记录、违法犯罪记录,审核拟聘人员提供的报名材料及其他有关材料是否属实,并采取实地考察、延伸考察、官方网站查询等方式进行查证。考察结束后,考察组应据实作出考察情况说明和考察结论,并将有关情况提交用人单位或主管部门,作为确定拟聘人选的重要依据。考察结论为不合格的,取消聘用资格,并应当向应聘人员说明理由。
考察中出现的缺额,按照体检人员的确定规则依次等额递补,如该岗位所有参加面试的人员综合考察均不合格或无人可递补,不再递补。
(三)公示
考试、体检、考察合格者由招考主管部门确定为拟聘用人员,并在成都人事考试网、彭州市人民政府门户网站上公示5个工作日。拟聘人员名单公示后,在公示期间反映有问题并查证属实、不符合应聘资格条件的,取消该拟聘人员的拟聘资格。
取消拟聘人员资格或公示后因本人原因自愿放弃出现的空额按照体检人员的确定规则顺序递补,递补1次。
七、办理聘用手续
公示期满,对没有反映问题或反映问题经核实不影响聘用的,由招聘单位按照有关规定开展备案(核准)。备案(核准)程序完成后,招聘单位或主管部门应及时通知应聘人员在规定时间报到,签订事业单位聘用合同。除不可抗力因素外,应聘人员未按规定时间报到的,视为自动放弃,取消其聘用资格。对有严重问题并查有实据的,不予聘用;对反映有严重问题,但一时难以查实的,暂缓聘用,待查实并作出结论后再决定是否聘用。
公开招聘的人员按照规定实行试用期。试用期满考核合格,予以正式聘用;考核不合格,解除聘用合同。
聘用人员在彭州市最低服务年限应不少于5年,未满规定服务年限不得调离彭州市。
八、纪律与监督
本次公开考试招聘工作严格执行《事业单位公开招聘违纪违规行为处理规定》(人力资源和社会保障部令第35号)《事业单位人事管理回避规定》(人社部规〔2019〕1号)《四川省事业单位公开招聘工作人员实施办法》(川人社规〔2024〕3号)《成都市事业单位公开招聘工作人员办法》(成人社规〔2025〕1号)等规定,自觉接受纪检监察和社会监督,严禁徇私舞弊,若有违反规定或弄虚作假,一经查实,取消应聘资格,并对相关人员按照有关规定进行严肃处理。
九、其他
1.公招过程中如有调整、补充等事项,由招考主管部门在成都人事考试网、彭州市人民政府门户网站上公告。因应聘人员不主动、不按要求登录相关网站查阅相关信息,导致本人未能按要求参加笔试、面试、体检、考察、递补、聘用的,责任由应聘人员自负。
2.请应聘人员确保联系方式正确、畅通。因无法与应聘人员取得联系所造成的后果,由应聘人员自负。
3.彭州市卫生健康局、彭州市人力资源和社会保障局、成都市人力资源和社会保障局不举办、不委托任何机构举办考试辅导培训班。
4.本公告由彭州市卫生健康局、彭州市人力资源和社会保障局负责解释,招聘岗位的资格条件,由招聘单位及主管部门负责解释。
十、有关咨询、监督电话
1.报名条件及政策咨询电话:
028-69038099,028-69038100(彭州市卫生健康局人事科,工作日:9:00-12:00 ,13:00-17:00)
2.网站技术咨询电话(主要解决报名网站技术问题):
028-12333;028-61802812(成都市人事考试中心)
3.纪律监督电话:
028-83872788(彭州市纪委监委驻市委组织部纪检检查组)
附件:1.《成都市彭州市卫生健康局所属事业单位2026年公开招聘工作人员岗位和条件要求一览表》
2.报考指南
彭州市人力资源和社会保障局 彭州市卫生健康局
2026年4月28日